按Enter到主內容區
:::
『您的瀏覽器不支援JavaScript功能,若網頁功能無法正常使用時,請開啟瀏覽器JavaScript狀態』
兒童版
網站導覽
市府首頁
回首頁
進階搜尋
選單
查詢
機關簡介
首長介紹
烏日文史
組織編制
業務職掌
服務時間
交通資訊
活動花絮
公告訊息
最新消息
戶政業務宣導
人口統計
本區人口資料
本市人口資料
全國人口資料
機關徵才
招標公告
公開資訊
預算書
決算書
會計月報
政府公開資訊
業務資訊
戶政法規
申辦須知
戶籍登記須知
國籍申辦須知
戶籍登記流程
申辦案件期限表
常見問答
日據時期資料
年歲對照表
日據時期住所番地與現行行政區對照表
日據時期戶籍登記稱謂用語
規費及罰鍰
便民服務
網路預約戶政登記
表單下載
異地申辦項目
戶政小叮嚀
學區查詢
申辦案件進度查詢
國籍案件進度查詢
跨機關通報便民服務
戶籍資料異動跨機關通報服務申請
戶籍資料異動跨機關通報服務查詢
藝文櫥窗
服務專區
國民身分證專區
國民身分證掛失暨撤銷掛失申請
國民身分證相片規格
門牌專區
門牌申請
門牌查詢系統
101年門牌整編對照表
102年門牌整編對照表
105年門牌整編對照表
新闢道路命名公告
護照親辦及人別確認專區
外交部護照親辦專區
首次申請護照一站式服務專區
申請護照人別確認
自然人憑證專區
國籍(新住民)專區
臺中市新住民資訊網
活動花絮
原住民專區
檔案應用服務專區
志工專區
志工花絮
志工相關連結
志願服務相關法規
性別議題專區
性別主流化專區
性別統計指標
影音專區
市政影音
本所影音
New elD資訊公開專區
廉政專區
結婚牆專區
人口政策專區
CRPD身心障礙者權利公約專區
安全衛生專區
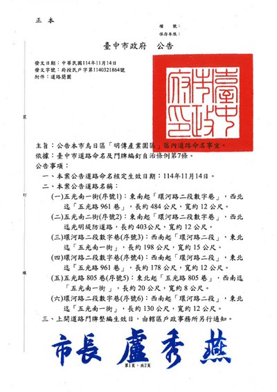
【公告】本轄「明傳產業園區」及「富御里山多元生態社區開發計畫」區內新闢道路命名
返回
『您的瀏覽器不支援JavaScript功能,若網頁功能無法正常使用時,請開啟瀏覽器JavaScript狀態』
:::
現在位置
首頁
>
服務專區
>
門牌專區
>
新闢道路命名公告
友善列印
當script無法執行時,請點選瀏覽器功能選單檔案/列印來列印網頁
回上一頁
您的瀏覽器不支援JavaScript功能,若網頁功能無法正常使用時,請開啟瀏覽器JavaScript狀態
分享
Facebook
Twitter
LINE
【公告】本轄「明傳產業園區」及「富御里山多元生態社區開發計畫」區內新闢道路命名
明傳產業園區區內道路命名道路公告
本轄「明傳產業園區」及「富御里山多元生態社區開發計畫」區內新闢道路命名,詳請見公告內容。
檔案下載(或附件)
「富御里山多元生態社區開發計畫」區內新闢道路命名公告.pdf
pdf
69 KB
富御里山多元生態社區開發計畫區內新闢道路命名簡圖.pdf
pdf
436 KB
明傳產業園區區內道路命名道路簡圖.pdf
pdf
114 KB
市府分類:
戶籍兵役
最後異動日期:
2026-03-20
發布日期:
2026-01-28
發布單位:
臺中市烏日區戶政事務所
點閱次數:
86
至頁頂